Die Justizvollzugsanstalt Witzwil vollzieht Strafen und Massnahmen an 184 erwachsenen Männern im offenen Strafvollzug sowie in der ausländerrechtlichen Administrativhaft.
Organisation
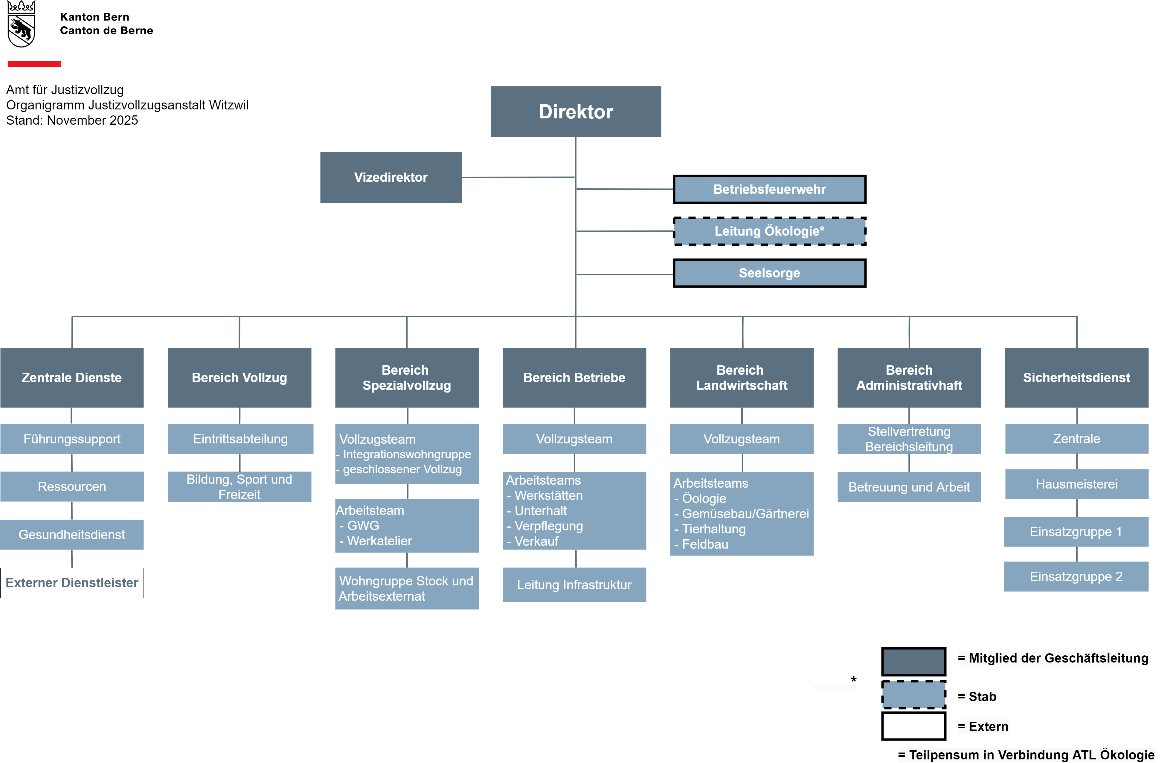
Positionierung
Die Justizvollzugsanstalt Witzwil vollzieht Strafen und Massnahmen an 184 erwachsenen Männern im offenen Strafvollzug sowie in der ausländerrechtlichen Administrativhaft. Die Eingewiesenen werden in verschiedenen Berufen in Landwirtschaft, Gewerbe und Versorgung nach arbeitsagogischen Grundsätzen geführt und gefördert. Im Strafvollzug arbeiten rund 140 Mitarbeitende konsequent am Ziel der Sozialisierung und Rückfallverminderung. Produktionsziele und Vollzugsziele konkurrenzieren sich nicht, sondern ergänzen sich gegenseitig.
Geschichte
1891 kaufte der Kanton Bern die landwirtschaftliche Domäne Witzwil aus der Konkursmasse der "Einfachen Gesellschaft Grosses Moos". Der damalige Präsident war Notar Witz aus Erlach, so kam es zur Namensgebung "Witzwil".
Im Mai 1895 wurde mit dem Bau von 100 Einzelzellen, Angestelltenzimmern, Werkstätten, der Küche sowie einer Kappelle begonnen.
Chronik
| 1891 | Der Staat Bern kauft Ländereien im Grossen Moos. |
| 1894 | Die erste Kaserne für 100 Gefangene wird auf Witzwiler Boden gebaut. |
| 1895 | Witzwil wird von St. Johannsen abgetrennt (bis dahin wurde der Betrieb als Aussenstation betrieben). Geführt wird die Anstalt durch den Verwalter Otto Kellerhals. |
| 1945 | Kurz nach Kriegsende erreicht Witzwil mit 600 Gefangenen den Höchstbestand. |
| 1975 | Auftrag des Regierungsrates zur Sanierung der Anstalten Witzwil. |
| 1979 | Volksabstimmung mit 68 Prozent Ja-Stimmen für den Neubau. |
| 1980 | Beginn der Bauarbeiten. |
| 1985 | Übergabe der neuen Anstalt an die Polizeidirektion. |
| 1995 | Eröffnung der geschlossenen Wohngruppe. |
| 1995 | 100-jähriges Bestehen der Anstalten Witzwil. |
| 1998 | Eröffnung der Vorbereitungs- und Ausschaffungshaft. |
| 2004 | Der Regierungsrat beauftragt die Anstalten Witzwil zur Umstellung auf die extensive Bewirtschaftung der Domäne Witzwil mit Einführung eines arbeitsagogischen Strafvollzugskonzepts. |
| 2009 | Schweizerisches Zentrum für Arbeitsagogik im Freiheitsentzug. |
| 2009 | Bau und Betrieb der Eintrittsabteilung. |
| 2018 | Schliessung und Verlegung der Administrativhaft ins Regionalgefängnis Moutier |
| 2020 | Start Gesamtsanierung: Bauphase I vom Oktober 2020 bis November 2022 |
| 2024 | Abschluss Gesamtsanierung: Bauphase II vom Februar 2023 bis April 2024 |
| 2025 | Erneute Eröffnung Administrativhaft (Kantonswechsel von Moutier) |



