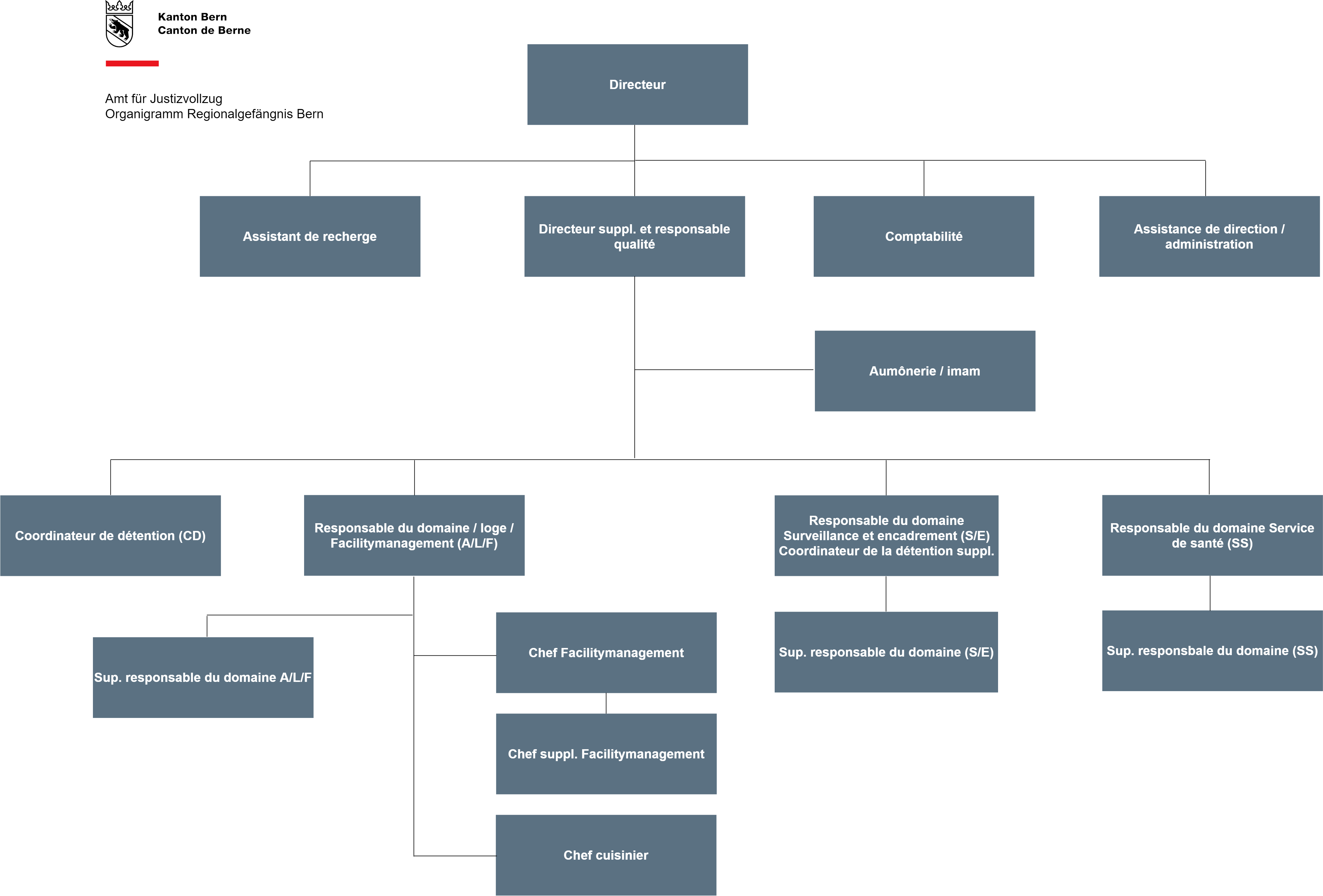
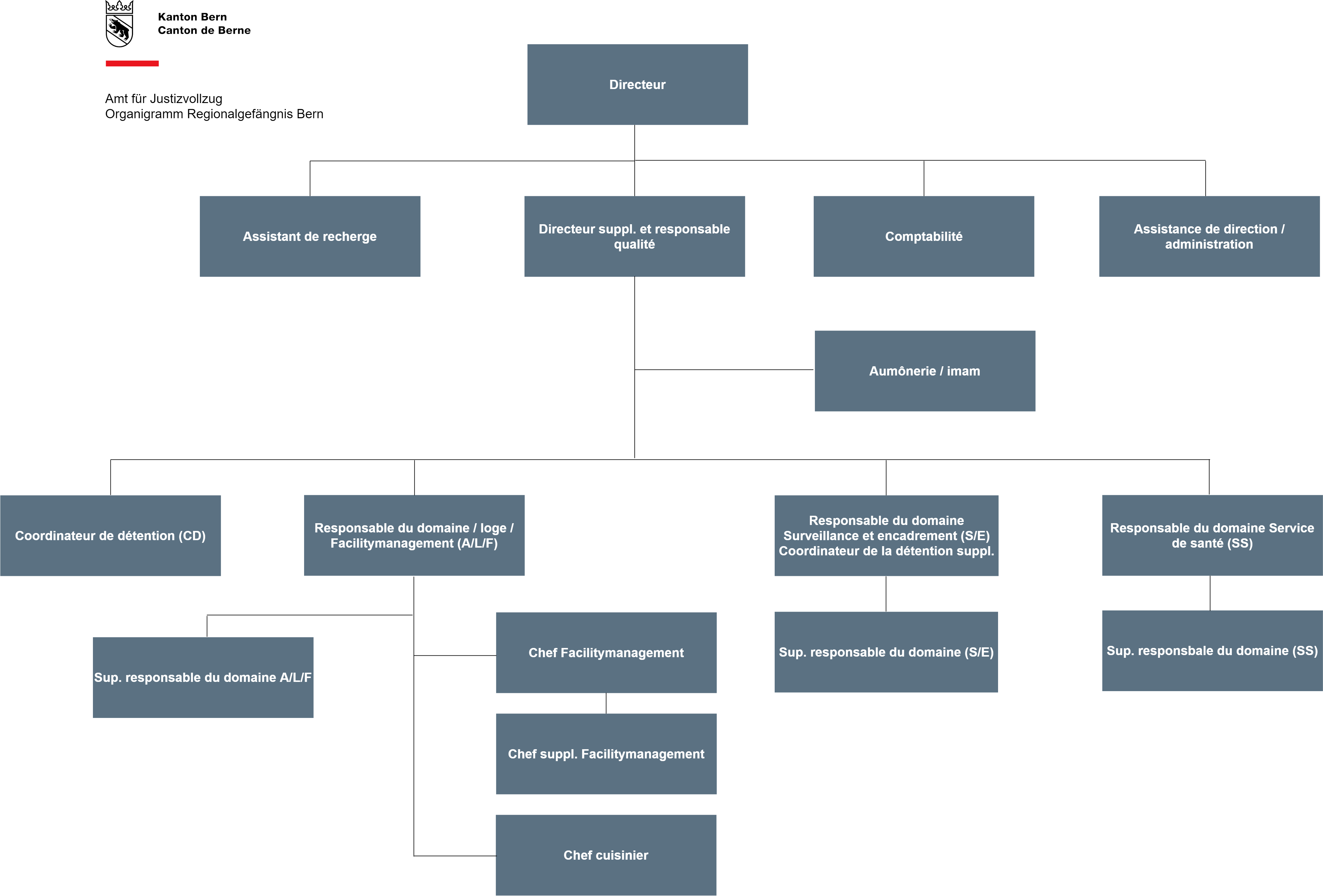
La Prison régionale de Berne emploie une soixantaine de collaborateurs pour l'encadrement de 126 détenus.
Organisation

Positionnement
Historique
Démolie en 1972, la Prison régionale de Berne a été reconstruite sur les mêmes fondations. Les détenus ont été transférés à la préfecture dans une structure provisoire pour toute la durée des travaux, soit deux ans. Les clés de la nouvelle prison ont été remises en février 1975.
La nouvelle construction a coûté environ 9,8 millions de francs. Elle a été conçue pour accueillir jusqu'à 100 personnes en détention avant jugement et 20 en exécution de peines.
Le rapport officiel de 1975 relatif à la livraison de l'ouvrage indique que toutes les cellules sont équipées d'un interphone et d'un système téléphonique de diffusion générale proposant six programmes radiophoniques (à choix). Il précise en outre que toutes les portes et fenêtres sont reliées à un système d'alarme. On n'était pas peu fier de cette prison flambant neuve inaugurée le 27 février 1975! Depuis, bien des choses ont changé dans le domaine de l'exécution judiciaire suisse.
En 1974, cette dernière hébergeait en moyenne 35 détenus. Aujourd'hui, elle est occupée en permanence à un taux de 100 à 120 pour cent. Entre 8'000 et 9'000 arrivées et départs ont lieu chaque année. Le nombre de nationalités représentées varie entre 40 et 45 en moyenne.
De grands travaux de transformation effectués en 2013 ont permis de mettre la Prison régionale de Berne en conformité avec les exigences accrues en matière de sécurité. Répondre à toutes les attentes qui pèsent aujourd'hui sur une prison, voilà qui reste un défi majeur.
En 2025, la prison régionale de Berne aura 50 ans. Un nouveau bâtiment sur un autre site et en cours de planification.