Die JVA Hindelbank ist die einzige Justizvollzugsanstalt für Frauen in der deutschsprachigen Schweiz.
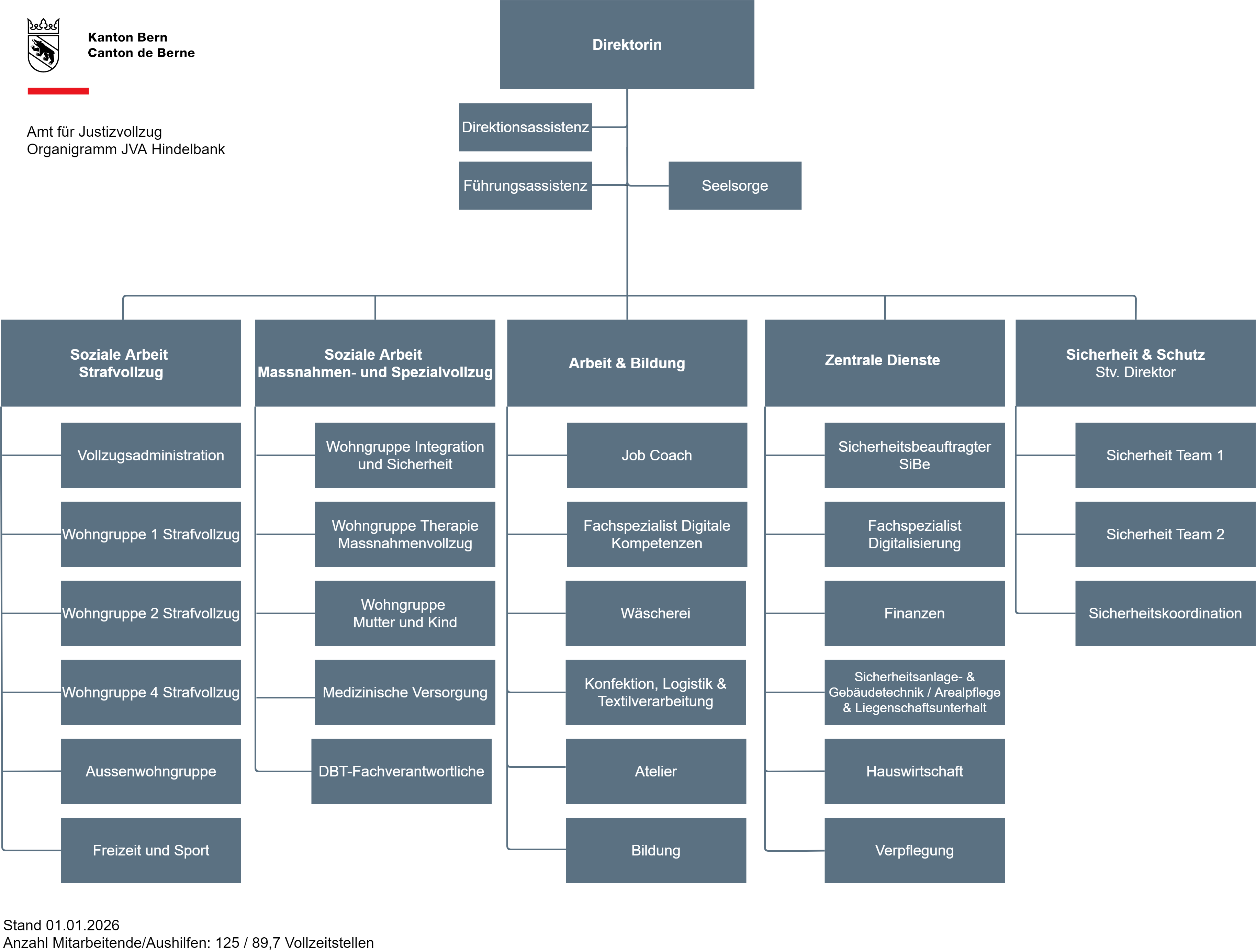
In der JVA Hindelbank sind gut 100 Mitarbeiterinnen und Mitarbeiter tätig, deren Pensum insgesamt 90,1 Vollzeitstellen entspricht. Organisatorisch ist der Betrieb in die fünf Abteilungen Vollzug Strafen, Vollzug Massnahmen, Arbeit & Bildung, Zentrale Dienste und Sicherheit gegliedert. Die Gesamtverantwortung trägt die Direktorin.
Organisation
Positionierung
Die JVA Hindelbank dient dem Straf- und Massnahmenvollzug im geschlossenen und offenen Bereich. Die eingewiesenen Frauen leben innerhalb der Anstalt in Wohngruppen und arbeiten werktags in verschiedenen Arbeitsbereichen. Ergänzend werden sinnvolle Bildungs- und Freizeitmöglichkeiten angeboten.
Es stehen 107 Plätze zur Verfügung (inkl. Aussenwohngruppe). Es sind eingewiesene Frauen aus zirka 25 Nationen in der JVA Hindelbank untergebracht. Die JVA kann in beschränktem Umfang Mütter mit Kleinkindern aufnehmen.
Die Zeit in Hindelbank soll den eingewiesenen Frauen dazu dienen, Voraussetzungen für die Reintegration in die Gesellschaft zu schaffen, um so ihr Leben nach der Entlassung deliktfrei und verantwortungsvoll zu führen.
Die Sicherheit nach innen und aussen ist rund um die Uhr gewährleistet.
Es sind immer mehrere Mitarbeitende des Sicherheitsdienstes im Betrieb anwesend, nachts sind Hundeführer im Einsatz. Das Areal ist umzäunt und wird mit Videokameras überwacht, moderne sicherheitstechnische Anlagen ermöglichen ein rasches Eingreifen in Notfallsituationen.
Die kontinuierliche Weiterbildung der Mitarbeitenden in den Bereichen Personenschutz, Sicherheit, Brandschutz und lebensrettende Massnahmen ist sichergestellt.
Geschichte
1720-1725
Bau des Schlosses durch Hieronymus von Erlach, nachmaliger Schultheiss von Bern
1866
Erwerb des Schlosses durch den Staat Bern, Nutzung als Armenanstalt für Frauen
1896
Zwangsarbeitsanstalt für Weiber
1912
Arbeits- und Strafanstalt für Frauen
1959
Bau der Annexgebäude (Anstalten für Erstmalige bzw. Rückfällige)
1962
Eröffnung der Wohngruppe Mutter+Kind (MuKi)
1981
Abschaffung der administrativen Versorgung
1996
100 Jahr-Feier
1999
Eröffnung der Aussenwohngruppe Steinhof in Burgdorf
2002
Eröffnung Spezialwohngruppe für Hochsicherheit und Integration
2011
Eröffnung der Wohngruppe für Massnahmen (stationärer Massnahmenvollzug)
2021
Jubiläumsausstellung: 300 Jahre Schloss und 125 Jahre Anstalt Hindelbank
2022
Umzug der Aussenwohngruppe nach Hindelbank
Filme und Podcasts
Ein Leben hinter Gittern

Der Podcast "WIE LÄBSCH?" hat die JVA Hindelbank besucht. Hier gehts zum Nachhören: Link zum Podcast
Rosanna checkts

"Herztöne"

Schwanger im Gefängnis - Besuch in der Justizvollzugsanstalt Hindelbank"
Hindelbank ist eine Justizvollzugsanstalt nur für Frauen. Manche von ihnen sind schwanger, und der Geburtstermin naht. Wie sieht die Hebammenbetreuung im Vollzug aus? Wie gehen die Fachpersonen mit dem Thema Nähe-Distanz um? Darüber erzählen die Hebamme Manuela Jenni und die Sozialarbeiterin Annina Oregon in dieser Podcast-Folge.
Das Frauengefängnis
Ein Dokumentarfilm über die JVA Hindelbank ist auf SRF Reporter ausgestrahlt worden.
