L'Établissement pénitentiaire de Hindelbank (EP Hindelbank) est la seule institution en Suisse alémanique destinée aux femmes devant exécuter une peine ou une mesure.
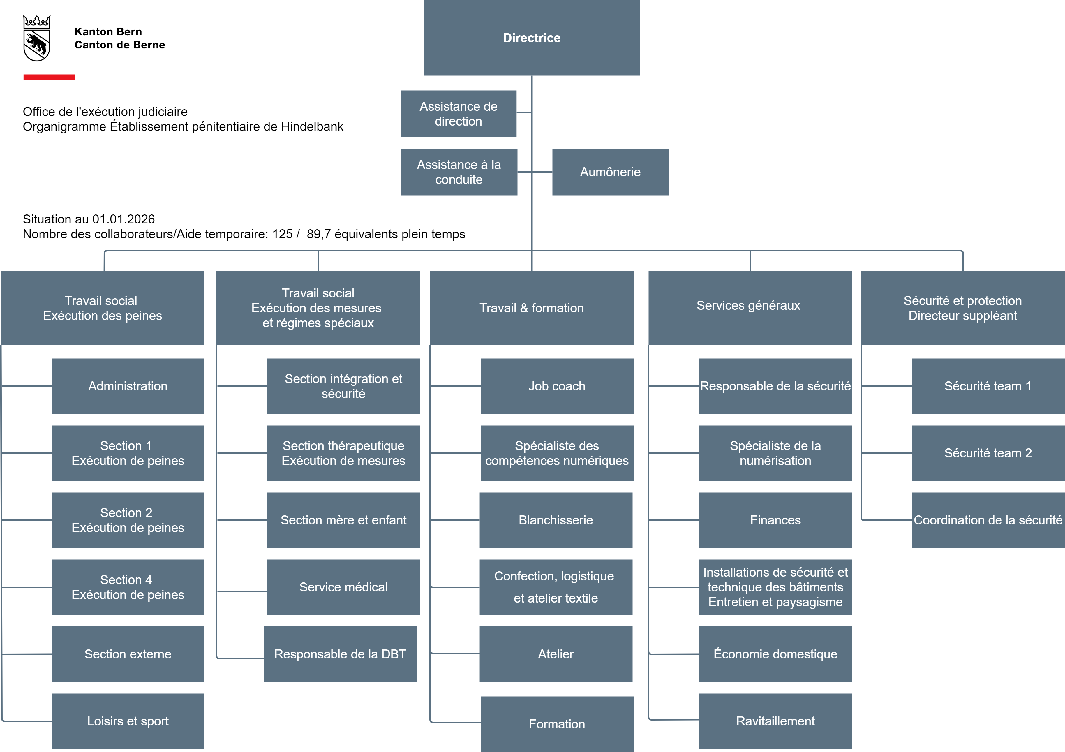
L'EP Hindelbank peut compter sur la collaboration de 100 personnes représentant quelque 90,1 postes à plein temps. L'organisation est subdivisée en cinq domaines: Exécution des peines, Exécution des mesures, Travail et formation, Services centraux et Sécurité. Les responsables de domaine sont subordonnés à la directrice.
Organisation
Positionnement
L'EP Hindelbank sert à l'exécution de peines et de mesures en milieux fermé et ouvert. Au sein de l'établissement, les détenues vivent dans l'une des sections et travaillent dans l'un des ateliers les jours ouvrables. En complément, elles se voient proposer des formations et des activités de loisirs.
L'EP Hindelbank dispose de 107 places (section externe comprise). Il héberge des détenues d'environ 25 nationalités différentes. Il peut accueillir un nombre réduit de mères accompagnées d'enfants en bas âge.
Durant leur séjour à l'EP Hindelbank, les détenues créent les conditions de leur réinsertion sociale, notamment en améliorant leur aptitude à vivre de manière responsable et sans commettre d'infractions.
La sécurité interne et externe est assurée 24 heures sur 24.
À tout moment, plusieurs collaborateurs du Service de sécurité sont présents. La nuit, des veilleurs accompagnés de chiens procèdent à des patrouilles. Le périmètre est entouré d'une barrière et surveillé par des caméras. Un système de sécurité moderne permet des interventions rapides en cas d'urgence.
L'établissement assure le perfectionnement de son personnel pour ce qui est de la sécurité, de la lutte contre le feu, de la protection des personnes et des mesures de réanimation.
- Lignes directrices (en allemand)
- Statistique annuelle
Historique
1720-1725
Construction du château par Hieronymus von Erlach, avoyer de Berne
1866
Achat du château par l'État de Berne, transformation en établissement de charité pour femmes
1896
Établissement de travaux forcés pour femmes
1912
Établissement pénitentiaire et de travail pour femmes
1959
Construction des bâtiments annexes (établissement pour détenues primaires et pour récidivistes)
1962
Ouverture de la section "mère et enfant"
1981
Abolition de l'internement administratif
1996
Fête du centenaire
1999
Ouverture de la section extérieure Steinhof à Berthoud
2002
Ouverture de la section haute sécurité et intégration
2011
Ouverture de la section pour l'exécution des mesures (institutionnelles)
2021
Exposition pour célébrer les 300 ans du château et les 125 ans de l'établissement de Hindelbank
2022
Déménagement du groupe d'habitation externe à Hindelbank
Films et podcasts
"Ein Leben hinter Gittern"

Le podcast "WIE LÄBSCH ?" a visité l'établissement pénitentiaire de Hindelbank. Cliquer ici pour écouter: Lien vers le podcast (en allemand).
Rosanna checkts

"Herztöne"

Enceinte en prison - Visite de l'établissement pénitentiaire de Hindelbank
Hindelbank est un établissement pénitentiaire réservé aux femmes. Il arrive que des détenues soient enceintes au moment de leur incarcération et se trouvent même proches du terme. Alors, comment assure-t-on la prise en charge obstétrique pendant l'exécution d'une peine? Que font les spécialistes pour allier distance et proximité dans leur travail? Manuela Jenni, sage-femme, et Annina Oregon, assistante sociale, vous en disent plus dans le nouvel épisode de notre podcast.
