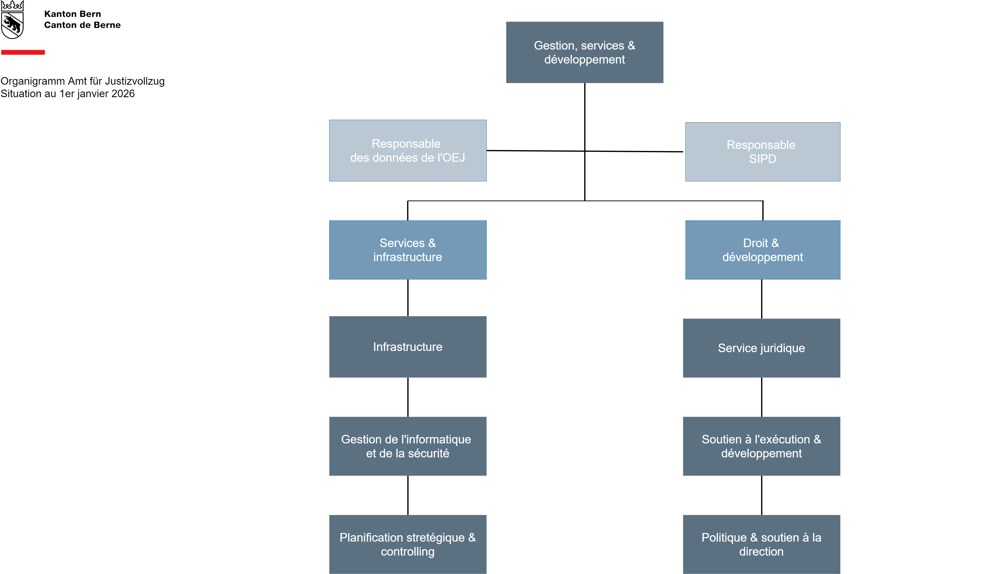
L'État-major soutient la direction de l'office dans ses tâches. Il se subdivise en plusieurs secteurs.

Le Secteur du droit apporte son expertise dans les différents domaines juridiques intéressant l'exécution judiciaire. Il soutient la cheffe d'office, la direction et les sections dans les domaines suivants notamment: droit disciplinaire, droit de surveillance, droit du personnel, droit contractuel, droit de l'exécution des peines et mesures et droit de la protection des données. Il est chargé en outre d'élaborer et de mettre à jour des réglementations internes, de traiter des recours en grâce et de participer à des procédures de corapport et de consultation.
Le Secteur des services centraux gère les dossiers de l'office et les affaires concordataires, rédige les procès-verbaux et assure la communication.
Le Secteur des finances et du contrôle de gestion est responsable de la coordination des processus cantonaux en matière financière, ce qui comprend la planification et l'établissement des comptes pour l'année en cours. Il prépare des données au moyen de divers systèmes d'information, les met à la disposition des responsables et soutient ces derniers dans les processus de décision.
Avec ses neuf gestionnaires de services, le Secteur de l'informatique s'occupe de toute la palette des applications spécialisées de l'Office de l'exécution judiciaire (OEJ). Celles-ci comprennent GINA, à l'aide de laquelle l'OEJ accomplit sa mission de base. Grâce aux organes et aux processus mis en place dans le cadre de la gouvernance TIC de l'OEJ, le Secteur de l'informatique est en mesure de garantir une disponibilité élevée des services pour ses clients au sein de l'OEJ. Il assure le cycle de vie des applications et le second niveau d'assistance. Dans le cadre de différents projets, il élabore de nouvelles solutions et les met en service régulier.
Le Secteur de l'infrastructure, de la sécurité, de la logistique et de l'approvisionnement fait office de trait d'union et d'interlocuteur compétent pour le propriétaire des immeubles et les unités d'organisation de l'office. De par ce rôle d'intermédiaire, il réduit les interfaces au minimum et maximise l'efficacité. Il garantit des transitions sans accroc, de la planification à l'utilisation des objets. Ce faisant, il est toujours attentif aux coûts inhérents au cycle de vie des bâtiments, qu'il s'efforce d'optimiser.